
想象一下,推出一个 Chrome 扩展,每月赚取 1 万到 10 万美元,是不是听起来很不可思议?其实,有了人工智能的帮助,这个过程比想象中容易许多。本指南将向你展示从构思想法到构建、发布 Chrome 扩展的每一步。
Chrome 扩展对于开发者、企业家,甚至业余爱好者来说,都是一个不错的机会。不论你是想赚取额外收入,还是用 Chrome 扩展测试想法,Chrome 商店都提供了广阔的空间。接下来,让我们逐步了解如何着手这个项目。
寻找 Chrome 扩展的创意
第一步是找到一个好的创意,解决某个实际问题。这里有几种方法可以帮助你产生有创意的想法:
1. 浏览 GitHub 问题
GitHub 上充满了未解决的开发问题。开发者们经常会提出构建项目时遇到的困惑。浏览热门项目的“问题”版块,看看哪些问题频繁出现。如果某个问题常见,可能就是一个值得解决的痛点,你可以为它开发一个 Chrome 扩展。
例如,有人提出过 TanStack Query 这个库,它解决了 React 项目中数据获取的痛点,并得到了官方推荐。你的目标也应该是这样,解决真正有影响力的问题。
2. 研究 Chrome 网上应用店
这是一个简单有效的方法。访问 Chrome 商店,浏览热门扩展,看看用户的评价,关注用户喜欢什么以及有哪些不满。考虑如何改进这些扩展或加入新的人工智能功能。
举例来说,如果一个生产力扩展没有加入人工智能,你可以加入自动化任务或提供智能建议,极有可能会吸引用户。
3. 为现有工具添加人工智能
将人工智能引入现有工具是一大趋势。浏览生产力或健康等热门类别的扩展,思考如何用 AI 增强它们的功能。
比如,有些扩展可以保存笔记,如果加入 AI 自动总结笔记功能,用户可能愿意为此付费。
4. 探索 Reddit 和 Product Hunt
Reddit 上有很多人讨论日常遇到的问题,可以设置关键词提醒,如“希望 Chrome 能...”,当有人提到他们想要的功能时,你就能收到通知。Product Hunt 上也有许多新工具,浏览一下,看看哪些适合改编成 Chrome 扩展。
使用人工智能构建你的 Chrome 扩展
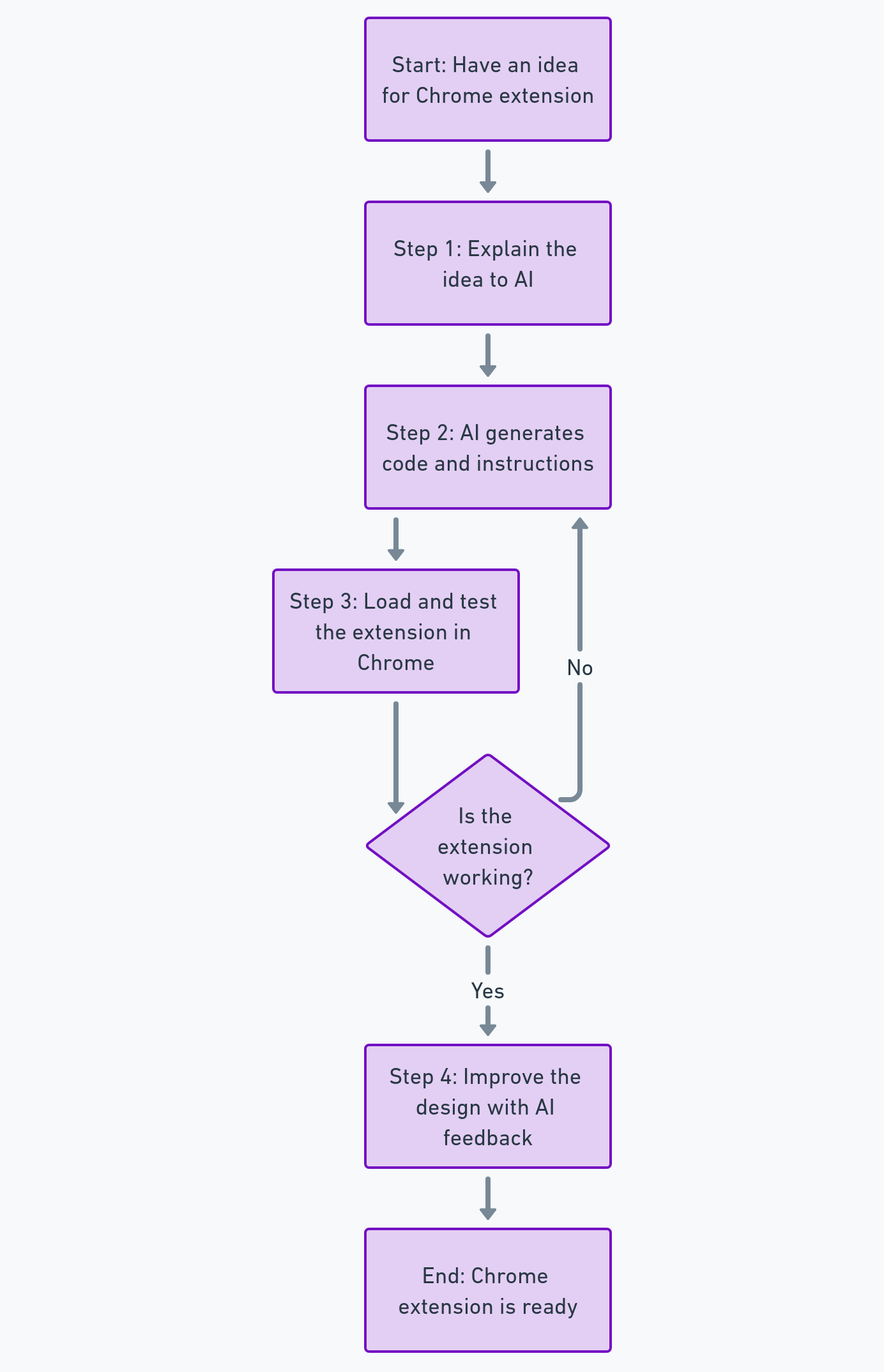
一旦有了创意,就可以开始构建了。借助如 Claude 和 Cursor 这样的 AI 工具,构建过程会比想象中简单。以下是一个简单的示例:
构建示例
有一位开发者分享了一个教学视频,展示如何构建一个从网站抓取 HTML 和 CSS 的 Chrome 扩展。基本步骤如下:
-
描述你的需求:告诉 AI 你要构建的内容,比如“我想构建一个可以抓取网页 HTML 和 CSS 的 Chrome 扩展”。AI 会给出详细的指导和代码。
-
生成代码:AI 可以帮助生成所有必要的文件,如
manifest.json、popup.js、background.js以及界面 HTML 文件。Cursor 工具可以帮助生成和优化这些文件。如果遇到问题,告诉 AI 它会帮你解决。 -
加载并测试扩展:在 Chrome 中加载未打包的扩展(转到
chrome://extensions,启用开发者模式,点击“加载未打包项目”选择文件),几秒钟后扩展就会在浏览器中运行。 -
改进界面:可以让 AI 帮助提升界面设计,使之更符合 Chrome 扩展的设计最佳实践。
发布到 Chrome 商店
构建完成后,就可以将扩展发布到 Chrome 商店:
- 注册开发者账号:创建 Google 开发者账号,并支付 5 美元的注册费。
- 打包扩展程序:将所有文件打包成一个 ZIP 文件,包括 HTML、JavaScript、
manifest.json及其他资源。 - 提交审核:上传到 Chrome 商店,提供有吸引力的名称、描述和图标,吸引用户关注你的扩展。
Chrome 扩展的优势
Chrome 扩展是测试创业想法的好工具,开发速度快,成本低,能快速验证用户需求。许多成功的工具最初都是 Chrome 扩展,比如 VidIQ,它最初是一个帮助 YouTube 创作者的简单扩展,后发展成数百万用户的全功能软件。
制作多个小型 Chrome 扩展也能积累实践经验,了解用户的需求。通过不同的尝试,你会逐渐看到用户愿意为哪些功能付费,提升构建更大产品的能力。
应对构建过程中的挑战
在构建过程中,可能会遇到一些限制。例如,YouTube 严格的安全政策阻止 Chrome 扩展运行某些脚本。YouTube 禁止直接抓取内容,但可以通过官方 API 来获取数据,这是 AI 提供的解决方案之一。
当遇到障碍时,可以利用 AI 来理解问题并找到替代方案。比如 Cursor 工具建议用 YouTube API 代替直接抓取,这些工具的辅助让学习和解决问题的过程更加顺畅。
总结
Chrome 商店提供了广阔的机会,但尚未被充分利用。你可以通过创建有用的扩展程序来获取收入,而无需庞大的开发团队。有了人工智能,你可以独自创意、构建、发布一个 Chrome 扩展。按照这些步骤,不断实践,构建多个小型 Chrome 扩展,逐渐建立技术和收入。
希望这些内容能激发你的灵感!让我们一同努力,创造出更多有价值的工具!